Brand Name: Weibo Technology
Model No. JZ-SRQ2000
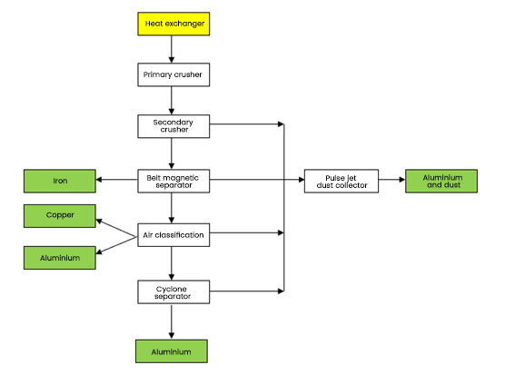
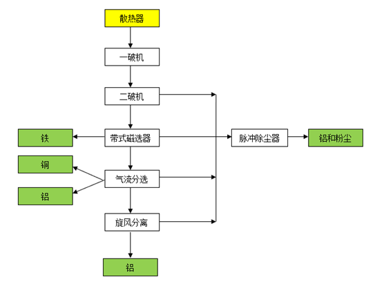
E-mail : jzfsj@126.comI. Process flow chart
II. Equipment Introduction
The equipment is mainly used to process waste radiators. It uses two-stage crushing and air flow sorting to separate the metal copper and metal aluminum in the radiator for recycling.
III. Main parameters
| Device Name | JZ-SRQ2000 Waste Radiator Recycling Production Line | ||||||||
| Equipment Model | JZ-SRQ2000 | ||||||||
| Equipment for handling materials | Waste radiators, copper and aluminum water tanks, etc | ||||||||
| Processing volume | 1500~2000KG/hour | ||||||||
| Total power (KW) | 150 | ||||||||
| Equipment recovery rate | Iron sorting efficiency; more than 99% Copper-aluminum metal sorting efficiency: more than 97% |
||||||||
| Apparatus form factor (mm) | 23200mm×6520mm×5130mm | ||||||||