Brand Name: Weibo Technology
Model No. JZ-GCB1700
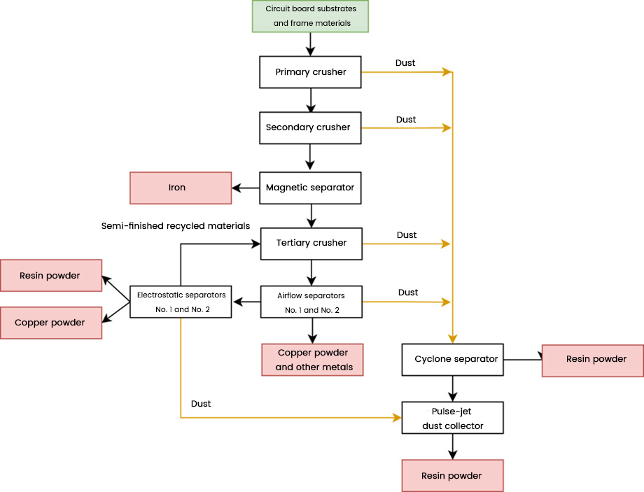
E-mail : jzfsj@126.comI. Process flow chart
II. Equipment Introduction
The equipment is mainly used to process circuit board substrates, circuit board frame materials, corner materials, etc., and adopts three-stage crushing and three-stage sorting processes (magnetic separation, air flow sorting and electrostatic sorting) to regenerate them into recyclable metal copper powder and resin fiber powder respectively.
III. Main parameters
| Device Name | JZ-GCB1700 Waste Circuit Board Recycling Production Line |
| Equipment Model | JZ-GCB1700 |
| Equipment for handling materials | Waste circuit boards, scraps (excluding circuit boards with electronic components), drilling powder, etc |
| Processing volume | 1000-1500 KG/hour or more |
| Total power (KW) | 321 |
| Equipment recovery rate | 98% or more (the copper content in the raw materials must be greater than 25%) |
| Apparatus form factor (mm) | 30300×9200×6000 |